• 新闻中心
  • 当前位置:首页 > 新闻中心
  • 两相冷板液冷技术大规模商用探讨

    2026-02-03作者:2026第二届国际液冷产业大会暨展览会(北京)

    01.算力功耗与散热范式的临界点正在到来 

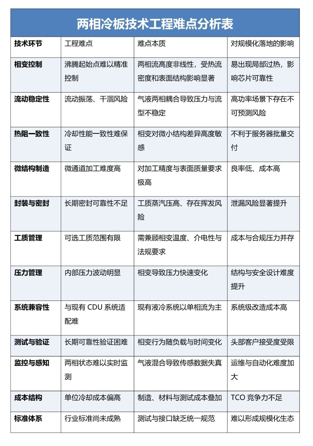
    数据中心冷却技术的每一次代际更替,本质上都不是“技术偏好”的结果,而是算力密度跨越物理边界后的必然选择。过去二十年,风冷凭借成本与成熟度长期占据主流,但当服务器机柜功率密度从 5–10 kW 提升至 30 kW 以上时,其失效几乎是一瞬间完成的。单相冷板液冷随后成为高性能计算与 AI 集群的核心解决方案,通过将换热介质直接引入芯片附近,显著缩短热阻路径,成功支撑了400-2000W 级芯片的规模化部署。然而,AI 时代的算力增长并非线性延伸,而是伴随封装形态、架构设计与功耗密度的同步跃迁。先进制程放缓并未减缓功耗上升,反而通过更复杂的 2.5D/3D 封装、Chiplet 集成与 HBM 堆叠,将热量集中在更小的面积之上。行业普遍预期,在未来2-3年内,AI 芯片功耗将会超越2000W,甚至2500W以上。在这一热通量区间内,单相液冷所依赖的“提高流量、拉大温升、强化微通道”的工程路径开始显现出明显的边际递减效应:泵功迅速增加,系统复杂度上升,而芯片结温控制却愈发困难。正是在这一临界点上,行业开始重新审视是否需要一种根本不同的换热机制,而不仅是对既有方案的工程加固。02.两相冷板液冷的核心优势:从显热到潜热的跃迁两相冷板液冷之所以在高功率场景中具备独特吸引力,根本原因在于其所利用的并非液体温升所携带的显热,而是工质在相变过程中释放的汽化潜热。在单相冷板中,冷却液通过升高自身温度来带走热量,换热能力直接受限于比热容与允许温升;而在两相冷板中,冷却液在冷板表面发生受控沸腾,温度几乎不发生显著变化,却可以在相变瞬间吸收远高于显热的能量。这种换热机制使得在极小温差下实现极高热通量成为可能,也使芯片表面温度分布更加均匀,从而有效抑制局部热点的形成。从工程结果来看,两相冷板在 kW 级功率下依然能够维持极低的热阻水平,并且对流量变化的敏感度显著低于单相方案,这为系统级能效优化提供了重要空间。图片更进一步,由于所需的冷却液质量流量更低,两相系统在理论上可以显著降低循环泵功耗,为数据中心整体 PUE 的进一步下降打开新的窗口。对于已经进入“电力受限”阶段的 AI 数据中心而言,这一优势并非锦上添花,而是直接关系到算力规模是否具备持续扩展能力。03.两相冷板液冷的工程难点:性能背后的复杂性尽管两相冷板在物理层面具备显著优势,但其工程实现远比单相液冷复杂,这也是其长期停留在小规模应用的重要原因。首先,相变过程天然伴随着流型变化,不同热负载条件下可能出现泡状流、弹状流甚至不稳定振荡,这对冷板内部结构设计与系统控制提出了极高要求。一旦沸腾失控或出现局部干涸,芯片温度可能在短时间内急剧上升,风险窗口远小于单相系统。其次,两相冷板不再是简单的微通道换热器,而是包含沸腾强化表面、液体分配层、汽液分离路径以及回流结构在内的复杂组件,其制造一致性与长期可靠性直接决定系统可复制性。更重要的是,两相液冷的挑战并不仅限于冷板本身,而是扩展到整个系统层面:冷媒的充注与抽真空、系统压力管理、泄漏监测、气体回收以及维护流程,都显著高于单相液冷的复杂度。这意味着,两相冷板从一开始就不是“替换型技术”,而是一套需要完整工程体系支撑的解决方案。图片 04.为什么两相冷板过去难以规模商用 回顾两相液冷的发展历程,其技术路线并非新近出现,但长期未能形成规模化部署,根本原因在于其与数据中心“标准化、可维护、可复制”的核心诉求之间存在张力。在传统数据中心建设逻辑中,冷却系统被视为基础设施,其首要目标是稳定、易维护与低风险,而非极限性能。两相液冷在早期更多以实验系统或定制项目的形式存在,对系统调校与运行环境高度敏感,难以形成标准化产品形态。同时,制冷剂成本、环保法规(尤其是高 GWP 或 PFAS 相关问题)的不确定性,也使得大型云服务商在决策层面保持谨慎态度。相比之下,单相液冷虽然效率略低,但工程路径清晰、供应链成熟、风险边界可控,更符合当时的产业阶段需求。可以说,两相液冷并非被“淘汰”,而是长期处于“性能领先但工程条件未成熟”的状态。图片 05.未来 2–3 年商用窗口形成的关键条件真正的转折点正在当下出现。首先,AI 芯片功耗与热流密度的持续攀升,使得单相液冷在部分高端场景中逐渐失去工程冗余或者逼近临界点,继续通过增加流量和泵功来维持结温,已经不再具备良好的系统效率与经济性。其次,两相冷板自身的技术成熟度已显著提升,沸腾表面结构从实验室方案发展为可量产设计,性能表现不再依赖个体调校,而是能够在不同 CPU 与 GPU 架构上复现。与此同时,围绕两相系统的 CDU、监控与安全体系正在逐步工程化,使得过去最被诟病的“系统不可控性”开始被消解。冷媒层面,低 GWP 工质与回收体系的推进,也在降低法规与 ESG 风险。正是在算力需求、技术成熟度与系统工程能力三者同时到位的条件下,两相冷板液冷首次具备了明确的时间窗口,而这一窗口很可能集中在未来两到三年。 06.全球两相液冷技术供应链企业代表 Zuta core:ZutaCore主要聚焦于两相液体冷却技术,同时提供manifold,排热装置,目前是英伟达,AMD, 英特尔,戴尔的冷板供应商。总部位于加利福尼亚州圣何塞,其研发中心位于以色列,在欧洲和台湾设有办事处。目前ZutaCore已获得全球热管理巨头 Carrier Global(通过其风险投资部门 Carrier Ventures)和服务器OEM巨头Wiwynn的战略投资,并建立技术合作伙伴关系,共同推进下一代数据中心的热管理解决方案。
    图片芯寒智能:芯寒智能总部位于中国.浙江杭州,是国内掌握自适应双相液冷智能调控核心技术的创新企业,已开发双相流态感知与智能控制融合技术,并成功应用于下一代双相浸没和双相冷板热管理系统。公司依托高校实验室多年技术积累,由热管理领域的资深教授担任首席科学家,创始团队为全浙大硕博阵容,核心成员拥有华为云、阿里云、浪潮信息等一线企业背景,兼具研发与产业化交付能力。2025年东阳光集团已投资2000万人民币给芯寒智能,用于加速两相液冷技术商业化部署。图片Accelsius:Accelsius公司是数据中心两相直接芯片液冷技术的新锐企业。Accelsius 总部位于德克萨斯州,最初由 Innventure 于 2022 年创立,公司成立较晚,技术基础源自诺基亚的 Bell Labs,后被 Accelsius 工程化、产品化并大规模推广。此前Accelsius有 获得 2400 万美元资金投资,近期又收获江森的投资。Accelsius 目前已与多家数据中心、机房运营商建立合作,近日正与 iM Data Centers 在其迈阿密设施合作部署其液冷方案,以展示高密度冷却能力。图片曙光数创:国内液冷头部企业曙光数创推出的C7000-F解决方案,将相变间接液冷技术实现产品化落地,突破液冷系统在冷却能力、安全性和系统复杂性方面的限制,实现多项技术创新。C7000-F是一套多架构融合解决方案,分为泵驱排级解决方案,无泵自循环池级解决方案,模块化柜级解决方案,可满足不同客户需求。图片07.结论:两相冷板的角色定位与产业意义从产业演进角度看,两相冷板液冷并不意味着对现有液冷体系的全面替代,而更可能成为先进算力时代的“关键补充技术”。它将率先应用于功率密度最高、价值最集中的 AI 计算节点,在单相液冷已接近极限的场景中承担“兜底”与“放量”的角色。随着工程经验的积累与供应链的成熟,其应用边界可能逐步扩展,但这一过程将是结构性的、渐进的,而非一次性切换。更重要的是,两相冷板液冷的真正意义,并不只在于解决当下的散热问题,而在于为算力继续向更高密度演进提供了一条可验证的技术路径。在这一意义上,它并不是未来的全部答案,却很可能是未来算力体系中不可或缺的一块关键拼图。


    @2026第二届国际液冷产业大会暨展览会(北京) 版权所有

    京ICP备2024291375号